Mimari ve Uygulamalar
inSCADA Architecture and Applications
Bu bölümde inSCADA mimarisi ve uygulama örneklerini inceleyeceğiz.
Mimari

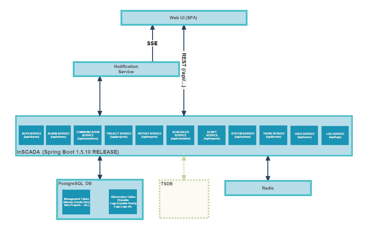
Resim 1'de inSCADA'nın mimari yapısı ve alt bileşenleri görülmektedir. inSCADA Spring Boot bir uygulama olup, hem monolitic hem micro servis yapıda çalışabilecek şekilde dizayn edilmiştir. Resmin orta kısmında inSCADA modülleri birbirlerine monolitic bir yapıda bağlı iken, aynı modüller, dışarıya REST servislerle hizmet verebilmektedir. inSCADA'nın başka bir örneği ile beraber cluster yapıda çalışabilir yük paylaşımı, yedeklilik sağlar, sürekliliği güvence altına alır. Aynı resimde inSCADA'nın RDB, Timeseries DB ve In-Memory database'lerle entegre olduğu görülmektedir. Bu sayede inSCADA, SCADA alanında; gerçek zamanlı verilerin depolanması, izlenmesi ve meta-data'lar ile ilişkilendirilmesi temel ihtiyaçlarını, disiplinine uygun platformlarda birbirleri ile tam entegre ve uyumlu çalışabilecek şekilde inşa ederek, en yüksek performansı garanti etmiştir.

inSCADA platformu Resim 2'den anlaşılacağı gibi RESTFul bir uygulamadır. Dolayısı ile bu onu kurumlarda ki diğer ERP/MAS ve GIS sistemleri gibi uygulamalar ile tam entegrasyonu sağlar. Uygulamalarımızda ICodeBetter sistemleri ile entegrasyon kurumların tüm ihtiyaçları için iyi bir çözümdür.

inSCADA platformunda haberleşme mimarisi, tüm endüstriyel protokolleri sade bir şekilde modellemiştir. Bu sayede, farklı protokolleri kullanıyor olsanız bile benzer disiplinlerde yapılandırma adımlarından geçersiniz. Protokole göre dinamik olarak değişen yapılandırma formları, kullanıcılarının sezgisel olarak yapılandırma ayarlarını yapmasını sağlar.
Uygulamalar

Resim 4'te görülen uygulama SCADA alanındaki en basit en küçük ölçekteki uygulamalardan biridir. inSCADA bu tip uygulamalarda genel olarak kontrol odalarında masaüstü PC'lerde veya Pano üzerinde endüstriyel Panel PC'lerde hizmet verebilir. Düşük donanım kaynağı gerektiren bu tip uygulamalar için ekonomik bir çözümdür.

Resim 5, Resim 4'teki uygulama ile benzer özellikleri taşımaktadır. Tek farkı, seri link katmanındaki cihaz/cihazlara bir terminal-sunucu ile ulaşabilmesidir. Daha çok eski sistemlerin inSCADA platformuna taşınması için kullanılan bir tekniktir.

Resim 6, Resim 4'teki uygulama ile benzer özellikleri taşımaktadır. Buradaki fark ise seri link katmanındaki cihaz/cihazlara yedekli terminal-sunucu ile ulaşabilmesidir. Bu sayede haberleşme hatlarının yedekliliği sağlanmaktadır. inSCADA, haberleşme hattının bir yedeğinin veya yedeklerinin olduğunu bildiğinde, haberleşmenin sürekliliği için, bunları otomatik olarak kontrol eder ve uygun olan hattı kullanır.

Resim 7'de inSCADA platformunun yedekli mimarideki uygulaması görülmektedir. Burada inSCADA, farklı bilgisayarlarda birbirlerinden haberdar bir şekilde, atanmış rolleri (Primary,Standby) ile çalıştırılmaktadır. Standby rolleri, primary rolündeki sistemin durumunu sürekli olarak kontrol eder ve herhangi bir hata durumunda, primary rolünü devralır. Bu sayede sistemin sürekliliği sağlanmış olur. inSCADA bu uygulamada aynı zamanda veritabanlarının senkronizasyonu da sağlar.

Resim 8, Resim 7'deki uygulama ile benzer özellikleri taşır. Tek fark veritabanının farklı sunucularda tutulmasıdır.

Resim 9, Resim 8'deki uygulama ile benzer özellikleri taşır. Burada ki fark ise veritabanının yedekliliği ayrı sunucularda sağlanmıştır.

Resim 10'da gösterilen uygulama ise sistemin devamlılığını etkileyecek tüm risklerin kontrol altına alındığı bir yapıda tasarlanmıştır. Network redundancy, inSCADA Application Redundancy ve Database Replication bir arada kullanılmıştır.
Buraya kadar inSCADA platformunda temel klasik uygulamaları detaya girmeden ele aldık. inSCADA platformunun bulut tabanlı mimarisi sayesinde ki ölçeklendirilebilmesi, dağıtık yapıda yük paylaşımı yapan uygulamalarını ve nasıl yapılırı ileri seviye eğitim dökümanlarımızda paylaşılmaktadır. Eğitim talepleriniz için info@inscada.com adresimize e-posta atabilirsiniz.